windailys.com
HOME
About
Contact
Disclaimer
Privacy
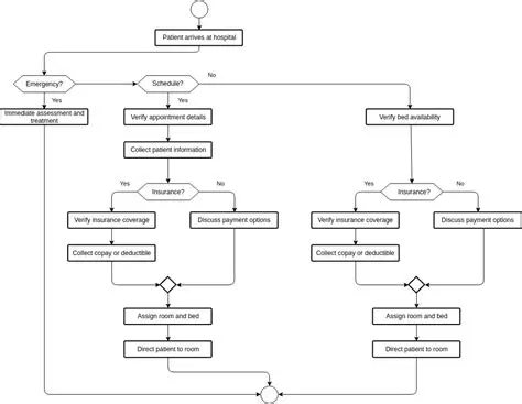
Patient Admission Services
Oct 13, 2025
by windailys.com
114
views